
秋高气爽 温度适宜
国庆出游正当时
宿迁交警推出系列暖心措施
幸福加码有温度

1.
车管服务“不打烊”
10月1日至7日,互联网车驾管业务正常办理,市区城区分所(原项王桥东首交警一大队二楼大厅)正常开放,服务时间是9:00-12:00、14:30-18:00。可办理补换领驾驶证、行驶证、登记证书、机动车抵押/解押登记、核发临时号牌等业务。
高速暖心服务 2.
联合高速公路“一路三方”以及消防、急救等部门,对高速公路突发事件实施紧急救援、快速清障,快速处置群众紧急求助。
3.
高速事故快处快赔

轻微违法不处罚 4.
国庆期间,在不影响安全的情况下,因不熟悉路况产生的违反禁令标志指示、违反禁止标线指示等轻微违法原则上不予处罚,以教育提醒为主。
5.
10月1日至7日,市区项王路违法处理中心(原项王桥东首交警一大队一楼大厅)正常开放,服务时间是9:00-12:00、14:30-18:00,可办理交通非现场违法处理。
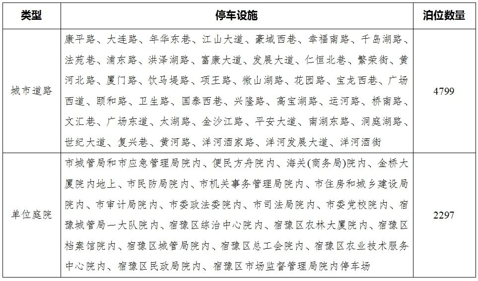
小型汽车便利停车 6.


假期出行无忧虑
温暖服务常相伴
宿迁交警护民行




来源:宿迁交警