相关数据显示,20201年全年小鹏汽车累计交付98155辆,蔚来和理想分别为91429辆和90491辆,这是小鹏汽车首次夺得新势力销量第一。进入2022年后小鹏汽车继续延续强势在态势,开年首月交付12922辆,而理想和蔚来分别交付12268辆和9652辆,力压蔚来和理想再次成为新势力销冠。
从小鹏汽车官网了解到,目前旗下在售的车型主要有G3、P5和P7三款车型,其中P7是销量担当,2022年1月交付量为6707辆,而小鹏P5作为小鹏汽车的第三款量产车,其单月交付4029辆,在新能源车型榜中排名第25位。
虽然交付成绩单亮眼,但是最近小鹏汽车也过得不舒坦,消费者满心欢喜付了定金却等不来配车,小鹏汽车的延期交付让消费者深感无奈。

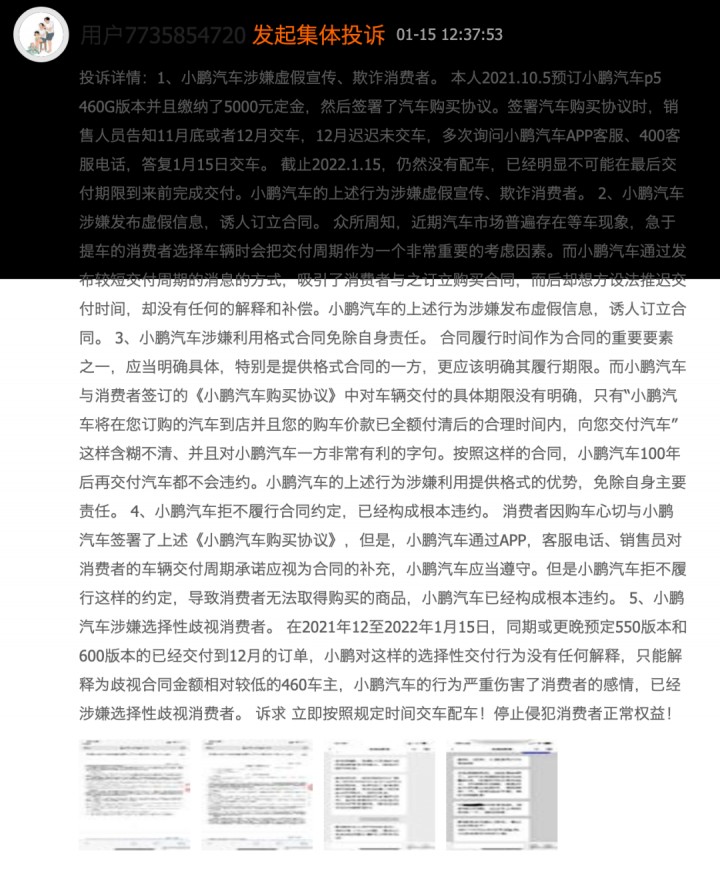
“用户7735854720”在黑猫投诉网站上发起投诉。投诉内容大概为,该车主在2021年10月预定小鹏P5 460G版本并缴纳50000元定金,随后签署购车协议,销售人员告知11月底或12月轿车,但是直到最后期限仍然没有交付新车。此外,该车主还提到,在与小鹏汽车签署的购车合同中对于车辆交付的具体期限没有明确,只有“小鹏汽车将在您订购的汽车到店并且您的购车价款已全额付清后的合理时间内,向您交付汽车”这样含糊不清、并且对小鹏汽车一方非常有利的字句,认为签订的购车合同存在问题。同时,该车主还提出,小鹏汽车涉嫌歧视消费者,因为在2021年12月至2022年1月同期更晚预定其它小鹏P5版本车型的车主都已经拿到车,而小鹏汽车对于这种做法并没有给出合理的解释。





针对此事,小鹏汽车表示:“由于受疫情影响,行业面临着包含磷酸铁锂电池等主要零部件供给的极度紧张,也给小鹏P5 460版本的生产带来了极大的不确定性,造成了460版本订单无法在下定时的预计交付周期内及时交付,对此我们深表歉意。”同时,小鹏汽车表示,“我们根据最新的排产计划,梳理了预计有超期风险的客户,接下来将会按照订单顺序分批次通过销售人员一对一地联系客户,了解客户需求,协助有需求的客户完成改配或者退订的手续”,并表示,“如客户选择更改配置,我们将为客户保留原订单的优惠政策,如客户选择无忧退订服务,我们将无偿承担车主在退订过程因中回收充电桩产生的费用”。

不过,有车主则猜测,磷酸铁锂的供应不足可能与宁德时代有关。去年12月,有媒体曾报道,由于宁德时代电池价格涨幅太大,为应对成本上涨带来的压力,未来会逐渐将宁德时代动力电池替换为中航锂电的电池,亿纬锂能的铁锂电池也会继续使用,主要匹配低配车型。此外,由于上游动力电池价格飙升,已导致2022年新能源汽车行业价格整体上涨,由于用户对价格上涨存在抵触情绪,小鹏汽车通过2021年12月、2022年1月的两次调价来逐步让用户接受新的价格。
彼时,针对相关报道,小鹏汽车回应称:“传闻我们将转移供应商或由某供应商来做我们核心供应商的消息,均与事实有巨大出入。小鹏汽车会一如既往地选择例如宁德时代这样的实力供应商来成为我们的核心合作伙伴。”小鹏汽车表示,“车辆生产的零部件供应链需要不断完善,才能更好地保供保产,更加准确地预测交付周期。”

据了解,小鹏P5是小鹏汽车旗下第三款量产车,于2021年9月15日正式上市,新车推出6款车型,分别是460G/550G、460E/550E、550P/600P,综合补贴后售价为15.79-22.39万元,其中460G/460E搭载的是来自宁德时代的磷酸铁锂电池,550G/550E/550P/600P搭载的是肇庆小鹏以及宁德时代三元锂电池。2月14日,小鹏P5新增四款车型,分别为460G+/460E+/510G/510E,补贴后售价为16.47-19.33万元,比现售460G/460E有不同程度的涨价,而据相关资料显示,这四款车型的电池包供应商均为肇庆小鹏,前两款车型为磷酸铁锂电池,后两款为三元锂电池。
也就是说,目前小鹏P5在售的所有车型中,仅有三款车型的电池包来自宁德时代,其于均为肇庆小鹏。据官网了解到,目前小鹏P5 460版本的交付时间在18-19周,而最低配的460G和次低配的460E已经无法接受预定,也就是小鹏P5两款采用宁德时代磷酸铁锂电池的车型已经无法接受预定,而其它版本车型交付在4-5周时间。

由于新能源汽车补贴退坡,消费者购买新能源汽车将承担更多的成本。当然,不同地区补贴政策也有所不同,如2021年广东省新能源上牌补贴在1-2万元不等,广东省肇庆市还有额外的置换补贴8000元,但这些补贴政策已于2021年12月31日截止。小鹏P7 460系列在2021年1月上旬交车,那么在2021年前签订购车合同却因延期交付而退订的车主,将与购车补贴擦肩而过,而这部分损失官方暂时没有补偿的方案。
来源:汽车行业关注
编辑:罗晨
审核:左海桃