


新冠肺炎疫情发生以来,宿迁市慈善总会第一时间向社会发起“心迁一起 静待花开”倡议书。倡议书发起以来,爱心企业和爱心人士踊跃捐款捐物,支持疫情防控工作。我们对此表示真诚地感谢和崇高的敬意!
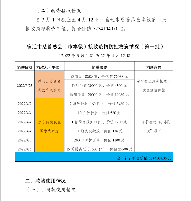
自3月1日截止至4月12日,宿迁市慈善总会本级累计接收捐款294377.11 元,其中:定向“守护宿迁 共同抗疫”捐款185547.9元、定向“慈助疫情‘志’暖宿迁”捐款108829.21元;第一批接收捐赠物资2笔,折合价值5234104元,详见明细。
以上所接收的捐赠全部按照疫情防控需要及捐赠方意愿安排使用。现将款物接收及使用情况公示如下:(排名以捐赠意向为序)


(一)捐款接收情况
自3月1日截止至4月12日,宿迁市慈善总会本级累计接收捐款294377.11 元,其中:定向“守护宿迁 共同抗疫”捐款185547.9元、定向“慈助疫情‘志’暖宿迁”捐款108829.21元。
























